Tải bản đầy đủ (.pdf) (24 trang)

ĐIỀU CHẾ VÀ GIẢI ĐIỀU CHẾ FM

Bạn đang xem bản rút gọn của tài liệu. Xem và tải ngay bản đầy đủ của tài liệu tại đây (1.95 MB, 24 trang )

BỘ GIÁO DỤC VÀ ĐÀO TẠO
TRƯỜNG ĐẠI HỌC SƯ PHẠM KỸ THUẬT TP HỒ CHÍ MINH
KHOA ĐÀO TẠO CHẤT LƯỢNG CAO

----------

TIỂU LUẬN MÔN HỌC ĐIỆN TỬ THÔNG TIN
LỚP: COEL330264_02CLC

ĐỀ TÀI: TÌM HIỂU CÁC NGUYÊN TẮC
CƠ BẢN CỦA ĐIỀU CHẾ TẦN SỐ

TP HỒ CHÍ MINH – 6/2021


BỘ GIÁO DỤC VÀ ĐÀO TẠO
TRƯỜNG ĐẠI HỌC SƯ PHẠM KỸ THUẬT TP HỒ CHÍ MINH
KHOA ĐÀO TẠO CHẤT LƯỢNG CAO

----------

TIỂU LUẬN MÔN HỌC ĐIỆN TỬ THÔNG TIN
LỚP: COEL330264_02CLC

ĐỀ TÀI: TÌM HIỂU CÁC NGUYÊN TẮC
CƠ BẢN CỦA ĐIỀU CHẾ TẦN SỐ
SVTH 1:
SVTH 2
SVTH 3:

TP HỒ CHÍ MINH – 6/2021




BỘ GIÁO DỤC VÀ ĐÀO TẠO

CỘNG HÒA XÃ HỘI CHỦ NGHĨA VIỆT NAM

TRƯỜNG ĐẠI HỌC SƯ PHẠM KỸ THUẬT

Độc lập – Tự do – Hạnh phúc

KHOA ĐÀO TẠO CHẤT LƯỢNG CAO

___________________________
DANH SÁCH SINH VIÊN THAM GIA THỰC HIỆN BÁO CÁO
STT

Họ và tên

MSSV

Phân cơng nhiệm vụ

Hồn thành

1

Tìm tài liệu, giải bài
tập, mơ phỏng

100%


2

Tìm tài liệu, giải bài
tập, làm word

100%

3

Tìm tài liệu, giải bài
tập, làm powerpoint

100%

ĐỀ TÀI: TÌM HIỂU CÁC NGUYÊN TẮC CƠ BẢN CỦA ĐIỀU CHẾ TẦN
SỐ
NHẬN XÉT CỦA GIẢNG VIÊN:
………………………………………………………………………………………
………………………………………………………………………………………
………………………………………………………………………………………
………………………………………………………………………………………
………………………………………………………………………………………
………………………………………………………………………………………
………………………………………………………………………………………
………………………………………………………………………………………
………………………………………………………………………………………
………………………………………………………………………………………
………………………………………………………………………………………
………………………………………………………………………………………

………………………………………………………………………………………
………………………………………………………………………………………
………………………………………………………………………………………
………………………………………………………………………………………
………………………………………………………………………………………
………………………………………………………………………………………
………………………………………………………………………………………
………………………………………………………………………………………
………………………………………………………………………………………
………………………………………………………………………………………
………………………………………………………………………………………
………………………………………………………………………………………
Tp Hồ Chí Minh, ngày 22 tháng 6 năm 2021
Giảng viên hướng dẫn


MỤC LỤC
LỜI NÓI ĐẦU...................................................................................................................... 1
CHƯƠNG 1: TÓM TẮT LÝ THUYẾT............................................................................. 2
1.1. Các nguyên tắc cơ bản trong điều chế tần số........................................................... 2
1.2 Nguyên tắc điều chế pha............................................................................................. 3
1.2.1. Mối quan hệ giữa tín hiệu điều chế và độ lệch song mang.................................. 5
1.2.2. Giai đoạn chuyển đổi keying................................................................................6
1.3 Chỉ số điều chế và dải bên...........................................................................................7
1.3.1 Chỉ số điều chế...................................................................................................... 8
1.3.2. Chức năng Bessel................................................................................................. 8
1.3.3. Băng thơng tín hiệu FM..................................................................................... 12
1.4. Triệt tiêu nhiễu biên độ của FM..............................................................................12
1.5. Điều chế tần số so với điều chế biên độ...................................................................13
1.5.1. Ưu điểm của FM.................................................................................................13

1.5.2. Nhược điểm của FM...........................................................................................15
CHƯƠNG 2: THỰC HIỆN CÁC BÀI TẬP.................................................................... 16
2.1. Bài tập 1.................................................................................................................... 16
2.2. Bài tập 2.................................................................................................................... 16
2.3. Bài tập 3.................................................................................................................... 16
2.4. Bài tập 4.................................................................................................................... 17
2.5. Bài tập 5.................................................................................................................... 17
2.6. Bài tập 6.................................................................................................................... 17
2.7. Bài tập 7.................................................................................................................... 17
CHƯƠNG 3: MƠ PHỎNG VÀ HƯỚNG PHÁT TRIỂN...............................................18
3.1. Mơ phỏng..................................................................................................................18
3.2. Kết quả...................................................................................................................... 19
TÀI LIỆU THAM KHẢO................................................................................................. 20


LỜI NĨI ĐẦU
Điều chế tương tự là q trình thay đổi một trong các thơng số của sóng
mang cao tần (dạng điều hịa) bởi các tín hiệu tin tức (dữ liệu tương tự).
Một sóng mang sóng hình sin (v = Vcsin (2πft ± θ) có thể được điều chế bằng
cách thay đổi biên độ, tần số của nó, hoặc chuyển pha. Phương trình cơ bản cho
sóng mang là trong đó Vc biên độ đỉnh, f tần số và θ góc pha
Tạo tín hiệu thơng tin trên sóng mang bằng cách thay đổi tần số của nó sản
xuất FM. Thay đổi lượng dịch pha mà một sóng mang trải qua được gọi là điều chế
pha (PM). Thay đổi sự dịch chuyển pha của một sóng mang cũng sản xuất FM. FM
và PM được gọi chung là điều biến góc. Vì FM nói chung có hiệu suất vượt trội so
với AM, nó được được sử dụng trong nhiều lĩnh vực điện tử truyền thơng.
Mục tiêu
Sau khi hồn thành chương này, bạn sẽ có thể:
■ So sánh và điều chế tần số tương phản và điều chế pha.
■ Tính chỉ số điều chế với độ lệch lớn nhất và

tần số điều chế lớn nhất và sử dụng chỉ số điều chế
và hệ số Bessel để xác định số lượng signifi không thể
dải bên trong tín hiệu FM.
■ Tính tốn băng thơng của tín hiệu FM bằng hai phương pháp và
giải thích sự khác biệt giữa hai.
■ Giải thích cách nhấn mạnh trước được sử dụng để giải quyết vấn đề của
nhiễu của các thành phần tần số cao bởi tiếng ồn.
■ Liệt kê những ưu điểm và nhược điểm của FM so với AM.
■ Đưa ra lý do cho khả năng chống nhiễu vượt trội của FM.

1


CHƯƠNG 1: TÓM TẮT LÝ THUYẾT
1.1. Các nguyên tắc cơ bản trong điều chế tần số
Trong FM, biên độ sóng mang khơng đổi và tần số sóng mang thay đổi
bằng tín hiệu điều chế. Khi tần số của tín hiệu thơng tin thay đổi, sóng mang sẽ
thay đổi tần số một cách tương xứng. Khi tần số tín hiệu điều chế tăng lên, sóng
mang tần số tăng lên. Nếu tần số của tín hiệu điều chế giảm, tần số tự do của
sóng mang giảm. Mối quan hệ ngược lại cũng có thể được thực hiện.
Giảm dần tín hiệu điều chế làm tăng tần số sóng mang trên giá trị trung
tâm của nó, trong khi tín hiệu điều chế tăng tần số sóng mang giảm xuống dưới
giá trị trung tâm của nó. Khi biên độ tín hiệu của mod thay đổi, tần số sóng mang
thay đổi trên và dưới mức bình thường của nó trung tâm, hoặc nghỉ, tần số khơng
có điều chế.
Lượng thay đổi tần số sóng mang được tạo ra bởi tín hiệu điều chế được
gọi là độ lệch tần số fd. Tối đa độ lệch tần số xảy ra ở biên độ lớn nhất của tín
hiệu điều chế.
Tần số của tín hiệu điều chế xác định tốc độ lệch tần số, hoặc tần số sóng
mang lệch trên và dưới trung tâm của nó bao nhiêu lần mỗi giây tần số. Nếu tín

hiệu điều chế là sóng hình sin 500 Hz thì tần số sóng mang dịch chuyển trên và
dưới tần số trung tâm 500 lần mỗi giây.

Hình 1.1. Tín hiệu FM và PM. (a) Sóng mang. (b) Tín hiệu điều chế. (c)Tín hiệu FM.
(d) Tín hiệu PM.
2


Tín hiệu FM được minh họa trong Hình 1.1 (c). Hình. 1.1 (a) là một sin
sóng, nhưng nó được hiển thị dưới dạng sóng tam giác ở đây để đơn giản hóa
hình minh họa. Với khơng tín hiệu điều biến được áp dụng, tần số sóng mang là
sóng hình sin biên độ khơng đổi tại tần số nghỉ ngơi bình thường.
Tín hiệu thơng tin điều chế Hình. 1.1 (b) là sóng hình sin tần số thấp. Như
sóng sin đi theo chiều dương thì tần số của sóng mang tăng tỉ lệ thuận. Các tần số
cao nhất xảy ra ở biên độ đỉnh của tín hiệu điều chế. Khi biên độ tín hiệu điều
chế giảm, tần số sóng mang giảm. Khi điều chế tín hiệu ở biên độ bằng khơng,
sóng mang ở điểm tần số trung tâm của nó.
Khi tín hiệu điều chế chuyển sang âm, tần số sóng mang giảm. Nó được
cho là sẽ giảm cho đến đỉnh của nửa chu kỳ âm của sóng sin điều biến đạt được.
Sau đó, khi tín hiệu điều chế tăng về 0, tần số sóng mang lại tăng. Hiện tượng
này được minh họa trong Hình 1.1 (c), trong đó sin sóng mang sóng dường như
bị nén lần đầu tiên và sau đó bị kéo dài bởi tín hiệu điều chế
1.2 Nguyên tắc điều chế pha
Khi lượng dịch pha của sóng mang tần số khơng đổi thay đổi theo với tín
hiệu điều chế, đầu ra kết quả là tín hiệu điều chế pha (PM) [Hình 1.1 (d)]. Hãy
tưởng tượng một mạch điều chế có chức năng cơ bản là tạo ra một pha dịch
chuyển, tức là khoảng cách thời gian giữa hai sóng hình sin có cùng tần số. Giả
định rằng một bộ dịch pha có thể được xây dựng sẽ làm cho lượng dịch pha thay
đổi theo biên độ của tín hiệu điều chế. Biên độ của tín hiệu điều chế càng lớn, độ
lệch pha càng lớn. Giả sử thêm rằng các thay đổi tích cực của điều chế tín hiệu

tạo ra sự dịch chuyển pha trễ và tín hiệu tiêu cực tạo ra sự dịch chuyển pha hàng
đầu.
Nếu một sóng hình sin có biên độ khơng đổi, tần số khơng đổi được áp
dụng cho pha shifter có sự thay đổi pha của tín hiệu, đầu ra của pha shifter là một
làn sóng PM. Khi tín hiệu điều chế chuyển sang tích cực, lượng độ trễ pha, và do
đó độ trễ của đầu ra sóng mang, tăng theo biên độ của điều chế tín hiệu. Kết quả
ở đầu ra giống như khi tín hiệu sóng mang tần số khơng đổi có bị kéo dài ra hoặc
giảm tần số.
3


Hình 1.2. Sự thay đổi tần số chỉ xảy ra trong PM khi biên độ tín hiệu điều chế khác
nhau. (a) Tín hiệu điều chế. (b) Tín hiệu FM. (c) Tín hiệu PM.

Lưu ý rằng bản chất của tín hiệu điều chế là nguyên nhân gây ra tần số sự
thay đổi ở đầu ra của bộ dịch pha: FM chỉ được tạo ra khi dịch chuyển pha đang
thay đổi. Để hiểu rõ hơn điều này, hãy xem tín hiệu điều chế được hiển thị trong
Hình 1.2 (a), là một sóng hình tam giác có các đỉnh âm và dương đã bị cắt bớt tại
một biên độ fixed. Trong thời gian t0, tín hiệu bằng 0 nên sóng mang ở tần số
trung tâm của nó.
Việc áp dụng tín hiệu điều chế này vào bộ điều tần sẽ tạo ra tín hiệu FM
được hiển thị trong Hình 1.2 (b). Trong thời gian dạng sóng đang lên (t1) thì tần
số tăng. Trong thời gian biên độ dương khơng đổi (t2) thì tần số đầu ra FM là
không thay đổi. Trong thời gian biên độ giảm dần và đi theo chiều âm (t3) thì tần

4


số giảm dần. Trong thời gian âm xoay chiều biên độ không đổi (t4), tần số vẫn là
không đổi, ở tần số thấp hơn. Trong thời gian t5, tần số tăng dần.

Bây giờ, hãy tham khảo tín hiệu PM trong Hình 1.2 (c). Trong quá trình
tăng hoặc giảm biên độ (t1, t3 và t5), một tần số thay đổi được tạo ra. Tuy nhiên,
trong biên độ không đổi cực dương và cực âm, khơng có sự thay đổi tần số diễn
ra. Đầu ra của bộ điều chế pha chỉ đơn giản là tần số sóng mang đã được dịch
chuyển theo pha. Điều này minh họa rõ rang rằng khi một tín hiệu điều chế được
áp dụng cho bộ điều chế pha, tần số đầu ra chỉ thay đổi trong thời gian mà biên
độ của tín hiệu điều chế thay đổi.
Độ lệch tần số lớn nhất được tạo ra bởi bộ điều biến pha xảy ra trong thời
điểm mà tín hiệu điều chế thay đổi với tốc độ nhanh nhất. Đối với một làn sóng
sin tín hiệu điều chế, tốc độ thay đổi của tín hiệu điều chế là lớn nhất khi sóng
điều chế thay đổi từ cộng sang trừ hoặc từ trừ sang cộng. Như Hình 1.2 (c) cho
thấy tốc độ thay đổi lớn nhất của điện áp điều biến xảy ra chính xác tại điểm giao
nhau bằng khơng điểm. Ngược lại, lưu ý rằng trong sóng FM, độ lệch lớn nhất
xảy ra ở đỉnh biên độ dương và âm của điện áp biến thiên. Do đó, mặc dù bộ điều
chỉnh pha thực sự tạo ra FM, nhưng độ lệch tối đa xảy ra ở các điểm khác nhau
của tín hiệu điều biến.
Trong PM, độ lệch sóng mang tỷ lệ thuận với tốc độ thay đổi của tín hiệu
điều chế, tức là, đạo hàm giải tích. Với tín hiệu điều biến sóng sin, Sóng mang
PM dường như được điều chế tần số bởi cosin của tín hiệu điều chế. Hãy nhớ
rằng cosin xảy ra sớm hơn (dẫn) 90° so với sin.
Vì độ lệch tần số trong PM tỷ lệ với tốc độ thay đổi trong tín hiệu điều chế,
độ lệch tần số tỷ lệ với tần số tự do của tín hiệu điều chế cũng như biên độ của nó.
Hiệu ứng này được bù đắp cho trước.
1.2.1. Mối quan hệ giữa tín hiệu điều chế và độ lệch song mang.
Trong FM, độ lệch tần số tỷ lệ thuận với biên độ của tín hiệu modun. Độ
lệch lớn nhất xảy ra ở biên độ âm và dương cực đại của tín hiệu điều chế. Trong
PM, độ lệch tần số cũng tỷ lệ thuận với biên độ của tín hiệu điều chế. Số lượng
tối đa của hàng đầu hoặc độ trễ dịch pha xảy ra ở biên độ đỉnh của tín hiệu điều
chế. Hiệu ứng này, cho cả hai
5



Hình 1.3. Độ lệch tần số như một hàm của (a) biên độ tín hiệu điều biến và (b)
tần số tín hiệu điều chế

FM và PM, được minh họa trong Hình 1.3 (a).
Để làm cho PM tương thích với FM, độ lệch được tạo ra bởi các biến thể
tần số trong tín hiệu điều chế phải được bù cho. Điều này có thể được thực hiện
bằng cách truyền thơng tin tín hiệu thơng qua mạng RC thơng thấp, như được
minh họa trong hình 1.3. Bộ lọc fi thơng qua thấp này, được gọi là mạng hiệu
chỉnh tần số, bộ báo trước, làm cho các tần số ing của modulat cao hơn bị suy
giảm. Mặc dù tần số điều chế cao hơn tạo ra một tốc độ thay đổi lớn hơn và do đó
độ lệch tần số lớn hơn, điều này được bù đắp bởi biên độ của tín hiệu điều chế,
tạo ra ít dịch pha hơn và do đó tần số thấp hơn sự lệch lạc. Predistorter đền bù
cho độ lệch tần số vượt quá do tần số điều chế cao hơn. Kết quả là một đầu ra
giống như tín hiệu FM. FM được tạo ra bởi một bộ điều biến pha được gọi là FM
gián tiếp.
1.2.2. Giai đoạn chuyển đổi keying

Hình 1.4. Điều chế pha của sóng mang bằng dữ liệu nhị phân tạo ra PSK.
6


PM cũng được sử dụng với các tín hiệu nhị phân, như hình 1.4 cho thấy.
Khi điều chế nhị phân tín hiệu là 0 V, hoặc nhị phân 0, tín hiệu PM đơn giản là
tần số sóng mang. Khi một nhị phân 1 mức điện áp xảy ra, bộ điều chế, là bộ dịch
pha, chỉ cần thay đổi pha của sóng mang, khơng phải tần số của nó. Trong hình
1.4, sự dịch chuyển pha là 180°. Mỗi lần tín hiệu thay đổi từ 0 đến 1 hoặc 1 thành
0, có sự dịch chuyển pha 180°. Tín hiệu PM vẫn là tần số sóng mang, nhưng pha
đã được thay đổi so với sóng mang ban đầu với đầu vào 0 nhị phân.

Q trình điều biến pha một sóng mang với dữ liệu nhị phân được gọi là
dịch pha khóa (PSK) hoặc khóa dịch pha nhị phân (BPSK). Tín hiệu PSK được
hiển thị trong Hình 1.4 sử dụng độ lệch pha 180° so với tham chiếu, nhưng có thể
sử dụng các giá trị dịch pha khác, để ví dụ, 45°, 90°, 135° hoặc 225°. Điều quan
trọng cần nhớ là khơng có tần suất sự biến đổi xảy ra. Tín hiệu PSK có tần số
khơng đổi, nhưng pha của tín hiệu từ một số thay đổi tham chiếu khi tín hiệu điều
chế nhị phân xảy ra.
1.3 Chỉ số điều chế và dải bên
Bất kỳ quá trình điều chế nào cũng tạo ra các dải biên. Khi một sóng sin
tần số khơng đổi làm thay đổi sóng mang, hai tần số bên được tạo ra. Các tần số
bên là tổng và hiệu của sóng mang và tần số điều chế. Trong FM và PM, cũng
như AM, các tần số dải biên tổng và chênh lệch được tạo ra. Ngoài ra, một số
lượng lớn các cặp của dải biên trên và dưới được tạo. Do đó, phổ của FM hoặc
PM tín hiệu thường rộng hơn tín hiệu AM tương đương. Cũng có thể gener ăn

một tín hiệu FM băng hẹp đặc biệt có băng thơng chỉ rộng hơn một chút so với
tín hiệu AM.
7


Hình 1.5. Phổ tần số của tín hiệu FM

Hình 1.5 cho thấy phổ tần số của một tín hiệu FM điển hình được tạo ra
bằng cách điều biến sóng mang bằng sóng hình sin đơn tần. Lưu ý rằng các dải
biên cách nhau từ sóng mang fc và từ một sóng khác với tần số bằng tần số điều
hịa fm.
Khi biên độ của tín hiệu điều chế thay đổi, độ lệch tần số thay đổi. Số
lượng dải biên được tạo ra, biên độ và khoảng cách của chúng, phụ thuộc vào độ
lệch tần số và tần số điều chế. Hãy nhớ rằng tín hiệu FM cóbiên độ khơng đổi. Vì
tín hiệu FM là tổng của các tần số dải bên, biên độ dải biên phải thay đổi theo độ

lệch tần số và tần số điều chế nếu tổng của chúng là tạo ra tín hiệu FM có biên độ
khơng đổi nhưng tần số thay đổi.
Về mặt lý thuyết, quá trình FM tạo ra một số lượng nhỏ nhất các băng tần
bên trên và bên dưới và do đó, về mặt lý thuyết, một băng thông cực kỳ lớn về
mặt lý thuyết. Tuy nhiên, trên thực tế, chỉ những dải biên có biên độ lớn nhất
khơng thể mang thơng tin được. Điển hình là bất kỳ dải biên nào có biên độ nhỏ
hơn 1 phần trăm của sóng mang khơng điều chế được coi là khơng thể phù hợp.
Do đó, FM dễ dàng được truyền qua mạch hoặc giao tiếp phương tiện với băng
thông tốt. Mặc dù vậy, băng thông của tín hiệu FM thường lớn rộng hơn tín hiệu
AM có cùng tín hiệu điều chế.
1.3.1 Chỉ số điều chế
�� =

��

��

(1.1)

Trong đó fd là độ lệch tần số và fm là tần số điều biến.
Đôi khi chữ cái Hy Lạp viết thường delta (δ) được sử dụng thay vì fd để biểu thị
độ lệch thì
1.3.2. Chức năng Bessel

�� =



��


(1.2)

Với chỉ số điều chế, số lượng và biên độ của các dải bên đáng kể có thể
được xác định bằng cách giải phương trình cơ bản của tín hiệu FM. Phương trình
FM, có đạo hàm nằm ngồi phạm vi của cuốn sách này, là υFM = Vc sin
8


[2πfct+mfsin(2πfmt)], trong đó υFM là giá trị tức thời của tín hiệu FM và mf là chỉ
số điều chế. Thuật ngữ có hệ số cient là mf là góc pha của sóng mang. Lưu ý rằng
phương trình này biểu thị góc pha của tín hiệu điều chế sóng sin. Phương trình
này là được giải quyết bằng một quy trình tốn học phức tạp được gọi là các hàm
Bessel.
υFM= Vc{J0(sin ωct) + J1[sin(ωc + ωm)t – sin(ωc - ωm)t]
+ J2[sin(ωc + 2ωm)t – sin(ωc -2 ωm)t]
+ J3[sin(ωc + 3ωm)t – sin(ωc - 3ωm)t]

(1.3)

+ J4[sin(ωc + 4ωm)t – sin(ωc - 4ωm)t]+…
trong đó ωc = 2πfc = tần số sóng mang
ωm = 2πfm = tần số tín hiệu điều biến
Vc = giá trị đỉnh của sóng mang khơng điều chế.
Sóng FM được biểu thị dưới dạng tổng hợp của các sóng sin có tần số
khác nhau và các biên độ mà khi được thêm vào sẽ cho tín hiệu miền thời gian
FM. Thuật ngữ đầu tiên là sóng mang có biên độ được cho bởi một hệ số Jn,
trong trường hợp này là J0. Số hạng tiếp theo tính lại một cặp tần số bên trên và
bên dưới bằng tổng và hiệu của sóng mang và tần số tín hiệu điều chế. Biên độ
của các tần số bên này là J1. Số hạng tiếp theo là một cặp tần số bên khác bằng
sóng mang ± 2 lần điều chế tần số tín hiệu. Các thuật ngữ khác đại diện cho các

tần số phụ bổ sung cách nhau từ nhau một lượng bằng tần số tín hiệu điều chế.
Biên độ của các dải biên được xác định bởi các hệ số Jn, là, lần lượt, được
xác định bởi giá trị của chỉ số điều chế. Các hệ số biên độ này được tính bằng
cách sử dụng biểu thức
�� �� = (

��

2� �!



) [1 −

��

2

2 2�+2

+

��

4

2.4 2�+2 2�+4




��

6

2.4.6 2�+2 2�+4 2�+6

+ … ](1.4)

Trong thực tế, bạn khơng cần phải biết hoặc tính tốn các hệ số nhận này,

vì các bảng cho chúng được phổ biến rộng rãi. Các hệ số Bessel cho một loạt các
điều chế các chỉ mục được đưa ra trong hình 1.6. Cột ngoài cùng bên trái cho chỉ
số điều chế mf. Các các cột còn lại cho biết biên độ tương đối của hạt tải điện và
các cặp khác nhau của dải biên. Bất kỳ dải biên nào có biên độ sóng mang tương
đối nhỏ hơn 1 phần trăm (0,01) đã bị loại bỏ. Lưu ý rằng một số biên độ sóng

9


mang và dải biên có âm dấu hiệu. Điều này có nghĩa là tín hiệu được đại diện bởi
biên độ đó chỉ đơn giản là dịch chuyển theo pha 180 ° (đảo pha).
Hình 1.7 cho thấy các đường cong được tạo ra bằng cách vẽ dữ liệu trong
hình 1.6. Các biên độ sóng mang và dải biên và phân cực được vẽ trên trục tung;
các chỉ số điều chế được vẽ trên trục hồnh. Như hình ảnh minh họa, tàu sân bay
biên độ J0 thay đổi theo chỉ số điều chế. Trong FM, biên độ sóng mang và biên
độ của các dải biên thay đổi khi tần số và độ lệch tín hiệu điều biến thay đổi.
Trong AM, biên độ sóng mang khơng đổi.
Lưu ý rằng tại một số điểm trong hình 1.6 và 1.7, ở các chỉ số điều chế
khoảng 2,4, 5,5 và 8,7, biên độ sóng mang J0 thực sự giảm xuống bằng khơng.
Tại những điểm đó, tất cả cơng suất tín hiệu được phân phối hồn tồn trên các

dải biên. Và như có thể được thấy trong hình 1.7, các dải biên cũng về 0 ở các giá
trị nhất định của số điều chế

Hình 1.6. Biên độ sóng mang và dải biên cho các chỉ số điều chế khác nhau của tín hiệu
FM dựa trên Bessel chức năng

10


Hình 1.7. Đồ thị của dữ liệu hàm Bessel từ hình 1.6
Hình 1.8. Các ví dụ về phổ tín hiệu FM. (a) Chỉ số điều chế bằng 0. (b) Chỉ số điều chế
bằng 1. (c) Chỉ số điều chế bằng 2. (d) Chỉ số điều chế 0,25 (NBFM)

Trong Hình 1.8 (d), chỉ số điều chế là 0,25. Đây là một trường hợp đặc
biệt của FM, trong đó q trình điều chế chỉ tạo ra một cặp duy nhất của dải biên
đáng kể như những do AM sản xuất. Với chỉ số điều chế là 0,25, tín hiệu FM
khơng chiếm nhiều băng thơng hơn tín hiệu AM. Loại FM này được gọi là FM
băng hẹp, hoặc NBFM. Các khái niệm chính thức của NBFM là bất kỳ hệ thống
FM nào trong đó chỉ số điều chế nhỏ hơn π / 2 = 1,57 hoặc mf < (π / 2). Tuy
nhiên, đối với NBFM thực sự chỉ có một cặp dải biên, mf phải nhỏ hơn nhiều
hơn π / 2. Giá trị của mf trong khoảng 0,2 đến 0,25 sẽ cho NBFM đúng. Bộ đàm
di động FM thông thường sử dụng độ lệch tối đa là 5 kHz, với giọng nói tối đa
tần số 3 kHz, cho chỉ số điều chế mf = 5 kHz / 3 kHz 5 1,667. Mặc du những hệ
11


thống này khơng nằm trong khái niệm chính thức của NBFM, chúng vẫn là được
coi là truyền dẫn băng hẹp.
Mục đích chính của NBFM là bảo tồn khơng gian phổ, và NBFM là được
sử dụng trong liên lạc vô tuyến. Tuy nhiên, lưu ý rằng NBFM bảo tồn khơng

gian phổ tại chi phí của tỷ lệ tín hiệu trên nhiễu.
1.3.3. Băng thơng tín hiệu FM
Chỉ số điều chế trong FM càng cao, thì băng thơng của tín hiệu càng rộng
thơng của tín hiệu FM có thể bị hạn chế một cách có chủ ý bằng cách đặt giới hạn
trên cho chỉ số điều chế. Băng thơng sau đó có thể được xác định bằng công thức
đơn giản
BW = 2fmN

(1.5)

Một cách khác để xác định băng thơng của tín hiệu FM là sử dụng quy tắc
Carson. Theo đó băng thơng sẽ được tính:
BW = 2[fd(max)+fm(max)]

(1.6)

Quy tắc Carson sẽ ln cung cấp băng thơng thấp hơn băng thơng được
tính tốn với cơng thức thông thường. Tuy nhiên, người ta đã chứng minh rằng
nếu một mạch hoặc hệ thống có chiều rộng băng tần được tính theo quy tắc
Carson đủ để đảm bảo tín hiệu rõ ràng đầy đủ.

1.4. Triệt tiêu nhiễu biên độ của FM
12


Hình 1.9. Một tín hiệu FM bị nhiễu.

Nhiễu biên độ được tạo ra bởi những tín hiệu nhất thời. Nhiễu như vậy
thường ảnh hưởng điện áp với tần số rất cao. Chúng thêm vào một tín hiệu và can
thiệp vào nó. Ảnh hưởng tiềm tàng của nhiễu như vậy đối với tín hiệu FM được

thể hiện trong hình 1.9 Nếu nhiễu tín hiệu đủ mạnh, chúng có thể xóa hồn tồn
tín hiệu thơng tin.
Tuy nhiên, tín hiệu FM có biên độ sóng mang khơng đổi và máy thu FM
chứa các mạch giới hạn, hạn chế biên độ của tín hiệu nhận được. Bất kỳ biến thể
biên độ nào xảy ra trên tín hiệu FM đều được cắt bỏ một cách hiệu quả, như được
hiển thị trong hình 1.9. Điều này khơng ảnh hưởng đến nội dung thơng tin của tín
hiệu FM, vì nó chỉ chứa trong các biến thể tần số của sóng mang. Vì sự cắt xén
hoạt động của các mạch giới hạn, tiếng ồn gần như được loại bỏ hoàn toàn. Ngay
cả khi các đỉnh của bản thân tín hiệu FM bị cắt bớt hoặc tắt và tín hiệu thu được
bị méo, không thông tin bị mất. Trên thực tế, một trong những lợi ích chính của
FM so với AM là khả năng chống nhiễu biên độ. Quá trình giải điều chế hoặc
khơi phục tín hiệu FM thực sự hỗ trợ chống nhiễu và cải thiện tỷ lệ tín hiệu trên
nhiễu (S/N).
1.5. Điều chế tần số so với điều chế biên độ
1.5.1. Ưu điểm của FM
Khả năng chống nhiễu. Lợi ích chính của FM so với AM là khả năng
chống nhiễu vượt trội, được thực hiện nhờ các mạch giới hạn bộ cắt trong bộ thu,
giúp loại bỏ hiệu quả tất cả các biến thể nhiễu, để lại tín hiệu FM biên độ khơng
đổi. Mặc dù việc cắt bớt khơng dẫn đến khả năng phục hồi hồn tồn trong mọi
trường hợp, tuy nhiên, FM có thể chịu được nhiễu cao hơn nhiều so với AM.
Hiệu ứng Chụp. Một lợi ích chính khác của FM là gây nhiễu các tín hiệu
trên cùng một biên độ bị loại trừ một cách hiệu quả. Do các bộ giới hạn biên độ
và các phương pháp giải điều chế được sử dụng bởi máy thu FM, một hiện tượng
được gọi là hiệu ứng bắt đặt khi hai hoặc nhiều tín hiệu FM xảy ra đồng thời trên
cùng một tần số. Nếu một tín hiệu lớn hơn hai lần biên độ của tín hiệu kia, tín
hiệu mạnh hơn bắt được kênh, loại bỏ hồn tồn tín hiệu yếu hơn. Với mạch thu
hiện đại, biên độ tín hiệu khác nhau chỉ 1 dB thường là đủ để tạo ra hiệu ứng bắt.
13



Ngược lại, khi hai tín hiệu AM chiếm cùng tần số, cả hai tín hiệu nói chung là
nghe thấy, bất kể cường độ tín hiệu tương đối của chúng. Khi một tín hiệu AM rõ
ràng là mạnh hơn tín hiệu khác, thì tự nhiên, tín hiệu mạnh hơn là có thể hiểu
được; tuy nhiên, càng yếu tín hiệu khơng bị loại bỏ và vẫn có thể nghe thấy trong
nền. Khi tín hiệu cường độ của các tín hiệu AM đã cho là gần như nhau, chúng sẽ
gây nhiễu lẫn nhau, khiến cả hai gần như không thể hiểu được.
Mặc dù hiệu ứng bắt giữ ngăn cản sự yếu hơn của hai tín hiệu FM nghe
thấy, khi hai trạm đang phát tín hiệu có biên độ xấp xỉ nhau, đầu tiên một cái có
thể được chụp và sau đó là cái khác. Điều này có thể xảy ra.
ví dụ: khi người lái xe di chuyển dọc theo đường cao tốc đang nghe một chương
trình phát sóng rõ ràng trên một tần số cụ thể. Tại một số thời điểm, người lái xe
có thể đột nhiên nghe thấy chương trình phát sóng khác, hồn tồn mất lần đầu
tiên, và sau đó, cũng đột ngột, nghe lại chương trình phát sóng ban đầu. Cái nào
ưu thế phụ thuộc vào vị trí của xe và cường độ tín hiệu tương đối của hai tín hiệu
Hiệu suất máy phát. Ưu điểm thứ ba của FM so với AM liên quan đến
hiệu quả. Nhớ lại rằng AM có thể được sản xuất bằng cả kỹ thuật điều chế mức
thấp và mức cao. Hiệu quả nhất là điều chế mức cao trong đó bộ khuếch đại lớp
C được sử dụng làm tầng công suất fi nal RF và được điều chế bởi bộ khuếch đại
điều chế công suất cao. AM máy phát phải tạo ra cả RF rất cao và cơng suất tín
hiệu điều chế. Ngồi ra, ở mức công suất rất cao, các bộ khuếch đại điều chế lớn
là không thực tế. Theo như vậy các điều kiện, điều chế mức thấp phải được sử
dụng nếu thơng tin AM được bảo tồn mà khơng bị biến dạng. Tín hiệu AM
được tạo ra ở mức thấp hơn và sau đó được khuếch đại bằng bộ khuếch đại tuyến
tính để tạo ra tín hiệu RF cuối cùng. Bộ khuếch đại tuyến tính là loại A hoặc lớp
B và có hiệu suất thấp hơn nhiều so với các bộ khuếch đại lớp C.
Tín hiệu FM có biên độ khơng đổi và do đó khơng cần thiết phải sử dụng
bộ khuếch đại tuyến tính để tăng mức cơng suất của chúng. Trên thực tế, tín hiệu
FM ln được tạo ra ở mức thấp hơn và sau đó được khuếch đại bởi một loạt các
bộ khuếch đại lớp C để tăng công suất của chúng. Kết quả là sử dụng nhiều hơn
nguồn năng lượng có sẵn vì mức độ hiệu quả cao của bộ khuếch đại lớp C. Thậm


14


chí nhiều bộ khuếch đại hiệu quả hơn lớp D, E hoặc F cũng được sử dụng trong
FM hoặc thiết bị PM
1.5.2. Nhược điểm của FM
Sử dụng phổ quá mức. Có lẽ nhược điểm lớn nhất của FM là nó sử dụng
q nhiều khơng gian phổ. Băng thơng của tín hiệu FM nói chung là rộng hơn
đáng kể so với tín hiệu AM truyền thơng tin tương tự. Mặc du có thể giữ chỉ số
điều chế thấp để giảm thiểu băng thông, giảm chỉ số điều chế cũng làm giảm khả
năng chống nhiễu của tín hiệu FM.
Vì FM chiếm rất nhiều băng thơng, nên nó thường chỉ được sử dụng trong
những phần đó của phổ khi có đủ băng thơng, tức là ở tần số rất cao. Trong trên
thực tế, nó hiếm khi được sử dụng dưới tần số 30 MHz. Hầu hết công việc liên
lạc FM là được thực hiện ở tần số VHF, UHF và vi sóng.
Độ phức tạp của mạch. Một nhược điểm lớn của FM trong quá khứ liên
quan đến sự phức tạp của các mạch được sử dụng để điều chế tần số và giải điều
chế so với các mạch đơn giản được sử dụng để điều chế biên độ và giải điều chế.
Ngày nay, lợi thế này gần như đã biến mất vì việc sử dụng các mạch tích hợp.
Mặc dù các vi mạch được sử dụng trong truyền dẫn FM vẫn còn phức tạp, chúng
địi hỏi rất ít nỗ lực để sử dụng và giá của chúng chỉ thấp như giá của các mạch
AM tương đương
Vì xu hướng giao tiếp điện tử hướng tới tần số ngày càng cao và bởi vì IC
rất rẻ và dễ sử dụng, FM và PM cho đến nay đã trở thành phương pháp điều chế
được sử dụng rộng rãi trong truyền thông điện tử ngày nay.

15



CHƯƠNG 2: THỰC HIỆN CÁC BÀI TẬP
2.1. Bài tập 1
Một sóng mang tần số 162 MHz bị lệch 12 kHz bởi tín hiệu điều chế 2 kHz. Chỉ số
điều chế là gì?
Ta có �� = 12 ���
�� = 2 ���

2.2. Bài tập 2

=> �� =

�� 12 ���
=
=6
��
2 ���

Độ lệch lớn nhất của sóng mang FM với tín hiệu 2,5 kHz là 4 kHz. Tỷ lệ lệch là gì?
Ta có �� = 14 ���

�� = 2,5 ���

2.3. Bài tập 3

=> �� =

��
4 ���
=
= 1,6

�� 2,5 ���

Đối với bài 1 và bài 2, tính tốn băng thơng bị tắc nghẽn bởi tín hiệu, bằng cách sử
dụng phương pháp thông thường và quy tắc Carson.
* Bài 1
�� = 12 ���
�� = 2 ���

mf = 6 => n = 9
BW = 2.fm.n = 2.2.9 = 36 kHz
BW = 2.(fm + fd) = 2.(12 +2) = 28 kHz
* Bài 2
�� = 4 ���

�� = 2.5 ���

mf = 1.6 ta lấy 1.5 => n = 4
BW = 2.fm.n = 2.4.4 = 32 kHz
BW = 2.(fm + fd) = 2.(4 + 2,5) = 13 kHz

16


2.4. Bài tập 4
Biên độ tương đối của cặp biên độ thứ tư đối với tín hiệu FM có tỉ số lệch 8 là bao
nhiêu?
Dựa vào bảng Bessell ta thấy cặp biên độ thứ 4 có biên độ là 0,1.
2.5. Bài tập 5
Tại chỉ số điều chế nào thì biên độ của cặp dải biên đầu tiên về 0? Sử dụng Hình 1.6
hoặc 1.7 để tìm chỉ số điều chế thấp nhất cho kết quả này.

Khi chỉ số điều chế mf = 0 thì cặp biên độ đầu tiên về 0
2.6. Bài tập 6
Một kênh khả dụng để truyền FM có độ rộng 30 kHz. Tần số tự do tín hiệu điều chế
tối đa cho phép là 3,5 kHz. Tỷ lệ lệch nào nên được sử dụng?
Ta có fm = 3,5 kHz
BW = 30 kHz
BW = 2.(fd + fm)
=> 30 = 2.(fd + 3,5)
=> fd = 11,5 kHz
2.7. Bài tập 7
Sử dụng quy tắc Carson để xác định băng thông của kênh FM khi độ lệch tối đa cho
phép là 5 kHz ở tần số lên đến 3.333 kHz.
Ta có fd = 5 kHz
fm = 3,333 kHz
BW = 2(fd + fm)
=2(5 + 3,333) = 16,666 kHz

17


CHƯƠNG 3: MƠ PHỎNG VÀ HƯỚNG PHÁT TRIỂN
3.1. Mơ phỏng

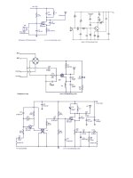
Hình 3.1. Mạch điều chế FM

Mạch điều chế FM được chia thành 4 phần chính từ trái qua phải lần lượt là:
1) Mạch điều chế FM sử dụng IC4046, mục đích điều chế tín hiệu FM.
2) Khối mạch thứ 2 là khối mạch giải điều chế FM dùng phương pháp tách sóng
tỷ số. (dùng biến áp)
3) Khối mạch khuếch đại cao tần vì tín hiệu sau khi được giải điều chế ra là tín

hiệu có tần số thấp vì vậy cần được khuếch đại để truyền đi xa hơn.
4) Khối mạch lọc thơng thấp để loại bỏ các tín hiệu khơng mong muốn.

18


3.2. Kết quả

Hình 3.2. Kết quả mơ phỏng

*Máy đo sóng 1:
Đầu vào kênh 1 (vàng) là sóng tin tức.
Đầu vào kênh 2 (xanh dương) là sóng FM đã được điều chế.
*Máy đo sóng 2:
Đầu vào kênh 1 (Vàng) sóng FM đã được điều chế.
Đầu vào kênh 2 (xanh dương) sóng tin tức sau khi giải điều chế FM chưa qua
khuếch đại.
Đầu vào kênh 3 (đỏ) đầu ra sóng tin tức sau khi qua khuếch đại.
Đầu vào kênh 4 (xanh lục) sóng tin tức đã qua bộ lọc thơng thấp.

19


TÀI LIỆU THAM KHẢO
[1]. Principles of electronic communication systems- 4th Edition [- Louis E. Frenzel Jr.
[2]. />
20




×